2017
SmartSource
Community Management App
Product Designer




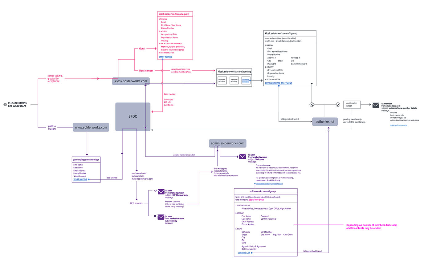
In my first month on the SmartSource team, we had an off-site meeting where we were informed about a new business venture we were about to embark on: SolderWorks, a co-makerspace.
Our team of five — two designers and three engineers— were given four hours to define how we would manage this space digitally.





Using the feedback and insights gained from this quick sprint, we were able to define what the next year could look like and what our slice of work will be from MVP to Finished Product. The following images display various types of work we did from in-office signage to full digital access for members.















